瘢痕是机体组织遭受损伤后不能完全达到组织学再生,而以结缔组织替代,进行不完全性的组织修复,并能引起外观形态和功能改变的病理性组织。
瘢痕形成的过程是肉芽组织逐渐纤维化和上皮化的过程,最终形成老化的纤维结缔组织。瘢痕组织血管稀少,肉眼呈白色,质地坚韧。
除了瘢痕疙瘩,皮肤瘢痕最终有三种转归:软化、挛缩和恶变。

表1 国内针对瘢痕大致分类
病理性瘢痕是人体组织对损伤产生的非再生愈合而修复的结果,是组织损伤修复的一种重要的并发症,是各种原因引起的组织损伤愈合后的病理性变化。
我们生活的环境不是真空,受损机体的情况也各有不同,瘢痕的形成受机体内在因素和外在因素的影响,如反复感染、创伤面积大、深、创口愈合时间长、过敏体质等等,均可能导致异常状况,如瘢痕高出皮面、发红,出现各种症状,甚至造成外形与功能的障碍。这些异常的有危害的瘢痕,被统称为病理性瘢痕。
为什么同样受伤,同样长痘,有些人就不留疤,有些人即使应用手术等手段修复后还能看到瘢痕的存在?这就不得不说在瘢痕中起到举足轻重的各种因素了。

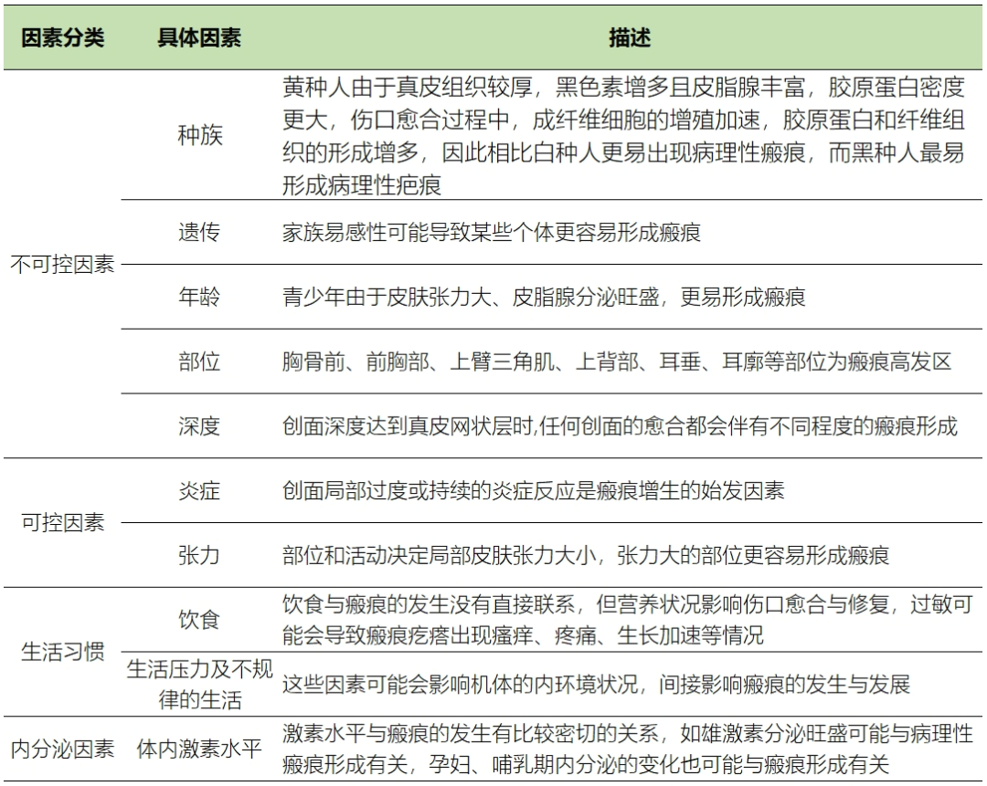
表2 瘢痕形成因素(归纳)
在瘢痕形成过程中,可以通过表3进行病理性瘢痕出现风险的评估,存在多个危险因素的为高风险人群,无危险因素为低风险人群,趋于两者之间为中风险人群。

表3 病理性瘢痕风险评估简表(例)
在上述危险因素中,性别、年龄、家族史(遗传以及人种)、既往病理性瘢痕史、既往治疗史、部位、以及创口本身的深度、面积是我们没办法控制的,但我们可以从预防感染、控制炎症、促进创面愈合、缩短创面愈合时间、减少创口部位张力等方面进行多方面干预,减少病理性瘢痕的形成。
病理性瘢痕主要包括增生性瘢痕和瘢痕疙瘩。

表4 增生性瘢痕和瘢痕疙瘩的鉴别要点[2]

图1 [1]
上图为英文期刊世界范围内病理性瘢痕文献关键词分析。(A)病理性瘢痕区域关键词作图。根据默认生成的不同颜色,将单词分为四类:类1(机制相关研究,蓝色)、类2(临床研究,红色)、类3(诊断研究,绿色)和类4(基因相关研究,黄色)。较大的圆圈代表出现频率较高的关键词;(B)根据平均出现时间呈现关键词分布。蓝色代表早期关键词,黄色代表近期关键词。如果两个关键词出现在语料库文件的同一行,则它们同时出现。两个关键词之间的距离越小,关键词的同时出现次数越多。
根据分析,“癌、细胞迁移、细胞信号通路、蛋白激酶B、细胞增殖、光热作用、炎症、干细胞等”可能是当前病理性瘢痕领域的研究热点。
病理性瘢痕的研究是目前的一大热点,我国作为最大的发展中国家,病例多、技术手段丰富,但目前病理性瘢痕的治疗并没有统一的治疗规范,以经验性治疗为主,亚洲人种又有自己独特的瘢痕特点,因此在临床工作以及实验室研究中开创、总结出适合国内的治疗方案任重道远。
参考文献:
[1]Shiyi Li ,Hongfan Ding,et al. Global research status of pathological scar reported over the period 2001–2021: A 20-year bibliometric analysis.Int Wound J. 2023;20:1725–1738.
[2]武晓莉. (2022). 实用瘢痕治疗技术. 上海: 上海科学技术出版社. ISBN 978-7-5478-5625-3.

