• 瘢痕分类
    • 表浅性瘢痕
    • 增生性瘢痕
    • 瘢痕疙瘩
    • 萎缩性瘢痕
    • 挛缩性瘢痕
    • 瘢痕癌
  • 学术资源
    • 教育资源
    • 精品课程
    • 学术研究
    • 学术合作
    • 线上论坛
    • 培训中心
  • 医院/科室
  • 设备/耗材
  • 服务
    • 临床招募
    • 关于我们
    • 基金会
    • 下载中心
    • 商务合作
  • 登录
  • 注册
  • 个人中心 退出登录
  • 瘢痕分类
    • 表浅性瘢痕
    • 增生性瘢痕
    • 瘢痕疙瘩
    • 萎缩性瘢痕
    • 挛缩性瘢痕
    • 瘢痕癌
  • 学术资源
    • 教育资源
    • 精品课程
    • 学术研究
    • 学术合作
    • 线上论坛
    • 培训中心
  • 医院/科室
  • 设备/耗材
  • 服务
    • 临床招募
    • 关于我们
    • 基金会
    • 下载中心
    • 商务合作
账号登陆
短信登录
获取验证码
找回密码
登 录
同意 《用户服务协议》 《隐私保护》 和 《免责条款》
获取验证码
返回登录
重置密码
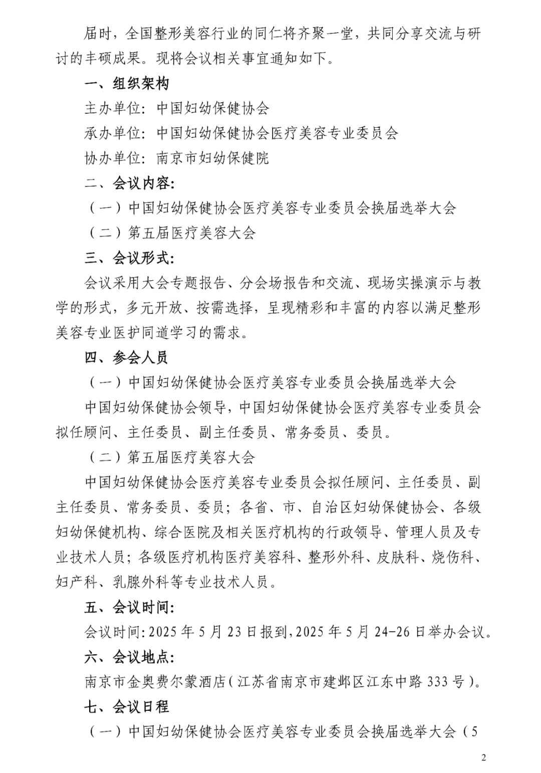
第五届全国医疗美容大会即将在南京盛大召开!
发布日期:2025年04月25日 作者:瘢痕医学网
图片

图片
图片
图片
图片
图片
图片
图片
图片
图片
图片
图片
图片
图片



可扫下方二维码查看原文件
图片



最新发布

  • 会议通知| 2026上海整形科技周--瘢痕管理班+第8期美容缝合实操班

    2026-01-19 16:00

  • 手足四肢瘢痕的综合治疗策略:功能康复与美学平衡 | 瘢痕科普

    2026-01-12 12:08

  • 上海天使宝贝基金会12月救助报告

    2026-01-12 12:03

  • 2025福建省妇幼保健系统整形美容联盟成立大会暨福建省妇幼保健系统整形美容技术培训班在福州成功举办

    2025-12-24 11:09

  • 会议通知| 2026上海整形科技周

    2025-12-15 10:06

热门资讯

  • 前沿速递 | 氧化铈纳米粒子的机制与应用

    2024-07-28 23:22

  • 梅州市人民医院 瘢痕门诊开诊

    2024-07-01 11:55

  • 滕州市中心人民医院开设瘢痕整形门诊

    2024-07-01 11:47

  • 宁夏回族自治区人民医院“瘢痕专病门诊”正式开诊

    2024-07-01 11:44

  • 江门市皮肤医院"瘢痕门诊"正式开诊

    2024-07-01 11:31

瘢痕医学网-临床医生发展平台
瘢痕医学网是面向医生的综合互联网平台,应用临床数据和前沿技术链接医生、患者、药械企业等,提供精准医学传播解决方案,优化医疗生态,改善医疗质量,共创美好生活。
关于我们
关于我们
专家团队
商务合作
版权声明
我们的业务
学会简介
医院/科室
基金会
我们的产品
学术研究
精品课程
临床招募
下载中心
新媒体矩阵
瘢痕医学网
瘢痕新技术
商务合作
天使宝贝基金会

©Copyright 2012-至今 瘢痕医学网

增值电信业务经营许可证 | 黔ICP备2024030038号-1 | 互联网药品信息服务资格证书

本站旨在介绍医药健康研究进展和信息,不作为诊疗方案推荐。如需获得诊断或治疗方面指导,请前往正规医院就诊。

用户应遵守著作权法,尊重著作权人合法权益,不违法上传、存储并分享他人作品。投诉、举报、维权邮箱:scar_repair@sina.com,或在此留言